RBC Policy and Procedure Library
The RBC Policy and Procedure Library (PPL) is an important part of RBC's operations, housing over 30,000 essential documents. As a designer, I was tasked with revitalizing this critical resource. Through user research, I uncovered key pain points and led the team in ideating, designing, prototyping, and testing a reimagined PPL. The goal was to create an intuitive and efficient experience for end users and authors.
Organization:
RBC
Industry:
Financial Services
The Challenge
Given the vast scale of these repositories, locating documents proved increasingly challenging. Furthermore, as the library had not been revamped for an extended period, the rapid evolution of technology was swiftly surpassing PPL, leading to critical user pain points.
To improve the PPL experience, I focused on enhancing efficiency and discoverability. By streamlining search functions, I aimed to reduce the time users spend finding policy documents. This not only benefits our employees, but also alleviates the burden on our second-line support teams.
Additionally, I worked to minimize the risk of presenting irrelevant or inaccurate information, ensuring users have access to the most accurate and up-to-date content.
Research Methodology
I used a combination of qualitative and quantitative means to collect information across all business segments of the Bank. Research reports highlighting learnings and recommendations were presented to stakeholders and senior management. Major pain points were uncovered which helped us to know where to focus design effort.
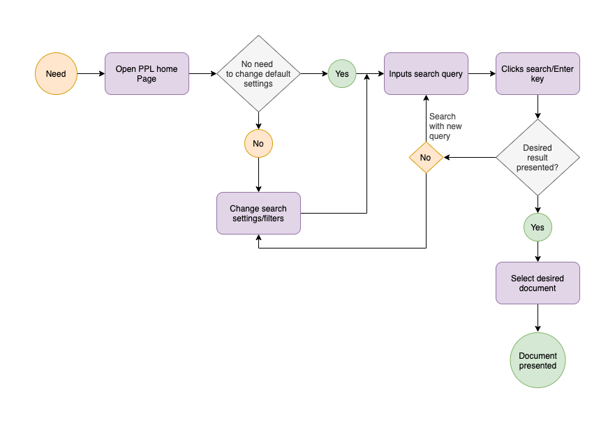
Part of the key takeaways was that a role-based search is way to go. This implies only policy documents relevant to users’ roles should be presented during a search.
Solutions and flows
To further enhance the PPL, I proposed a system that recognizes a user's location and role. This allows for the presentation of relevant documents tailored to their specific needs. Additionally, the search function was designed to recognize unique keywords like document titles, types, and numbers, ensuring more accurate and efficient results. In cases where no matches are found, clear and informative error messages guide users toward next steps.

Designing for Simplicity
To ensure a seamless user experience, the redesigned PPL prioritizes intuitive navigation and minimal complexity. Users should be able to quickly understand how to find and access the information they need. The final design aims to align with users' familiar search engine behaviours, eliminating the need for extensive training. By effectively utilizing the homepage, we can provide immediate value to the users.


Usability Testing
To validate the redesigned PPL's usability, I conducted task-based usability testing using interactive prototypes created with Axure RP. By observing user interactions and collecting feedback, we were able to inform further design decisions before handing off the project to development.
Our focus was on measuring task completion rates, time spent on tasks, and overall user satisfaction.


